Упр.1107 ГДЗ Никольский Потапов 7 класс (Алгебра)
Решение #1
Решение #2

Рассмотрим вариант решения задания из учебника Никольский, Потапов 7 класс, Просвещение:
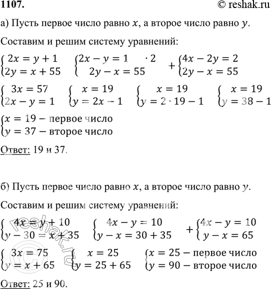
1107 а) Даны два числа. Если первое число умножить на 2, то полученное число будет на 1 больше второго; если второе число умножить на 2, то полученное число будет на 55 больше первого. Найдите числа.
б) Даны два числа. Если первое число умножить на 4, то полученное число будет на 10 больше второго; если второе число уменьшить на 30, то полученное число будет больше первого на 35. Найдите числа.
Популярные решебники 7 класс Все решебники
*К сожалению, временные проблемы с публикацией комментариев с мобильных устройств.