Упр.11.36 ГДЗ Лукашик 7-9 класс по физике (Физика)
Решение #1

Рассмотрим вариант решения задания из учебника Лукашик, Иванова 7 класс, Просвещение:
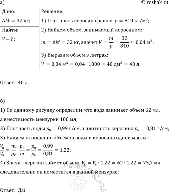
а) Когда бак целиком наполнили керосином, то оказалось, что масса его увеличилась на 32 кг. Какова вместимость бака?
б) В средней мензурке налита вода (см. рис. 9). Поместится ли в этой мензурке такая же масса керосина, если воду вылить?
Популярные решебники 7 класс Все решебники
*К сожалению, временные проблемы с публикацией комментариев с мобильных устройств.