Упр.11.22 ГДЗ Мордкович Семенов 11 класс (Алгебра)
Решение #1 (Учебник 2025)

Рассмотрим вариант решения задания из учебника Мордкович, Семенов, Александрова 11 класс, Просвещение:
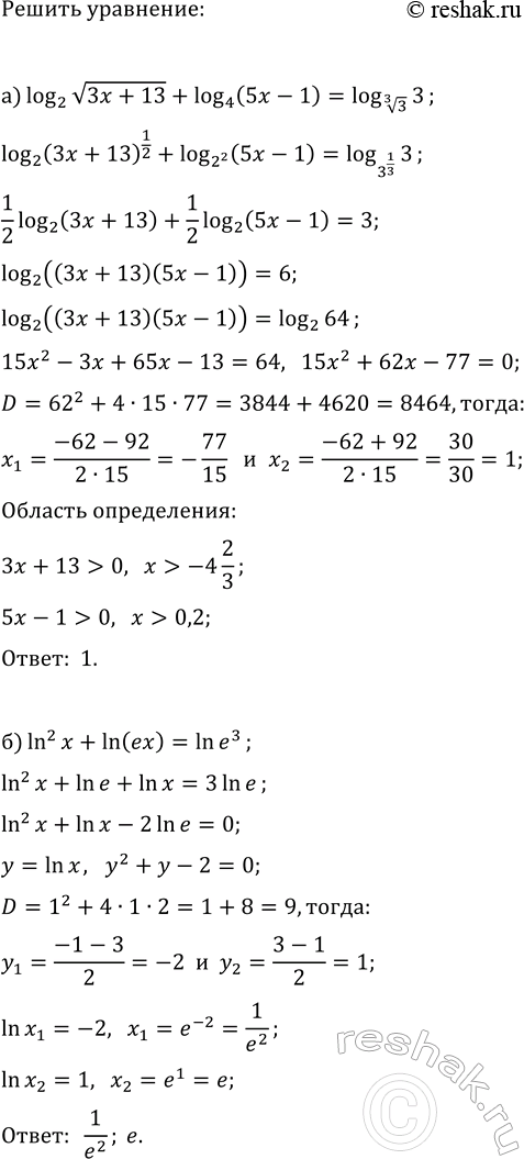
Решите уравнение:
а) log_2 v(3x + 13) + log_4 (5x - 1) = log_3^(1/3) 3;
б) ln^2(x) + ln(ex) = ln(e^3).
Похожие решебники
Популярные решебники 11 класс Все решебники
*К сожалению, временные проблемы с публикацией комментариев с мобильных устройств.