Задание ЕГЭ 3 Параграф 100 ГДЗ Мякишев 10 класс (Физика)
Решение #1

Рассмотрим вариант решения задания из учебника Мякишев, Буховцев 10 класс, Просвещение:
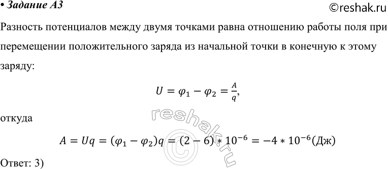
A3. Для перемещения заряда 10 6 Кл из точки, потенциал которой равен 2 В, в точку, потенциал которой равен 6 В, надо совершить работу, равную
1) 4 * 10^-6 Дж
2) 4 * 10^6 Дж
3) -4 * 10^-6 Дж
4) -2 * 10^6 Дж
Похожие решебники
Популярные решебники 10 класс Все решебники
*К сожалению, временные проблемы с публикацией комментариев с мобильных устройств.