Упр.100 ГДЗ Мерзляк Полонский 7 класс (Алгебра)
Решение #1 (Учебник 2025)
Решение #2 (Учебник 2021)
Решение #3 (Учебник 2021)

Рассмотрим вариант решения задания из учебника Мерзляк, Полонская, Якир 7 класс, Вентана-Граф:
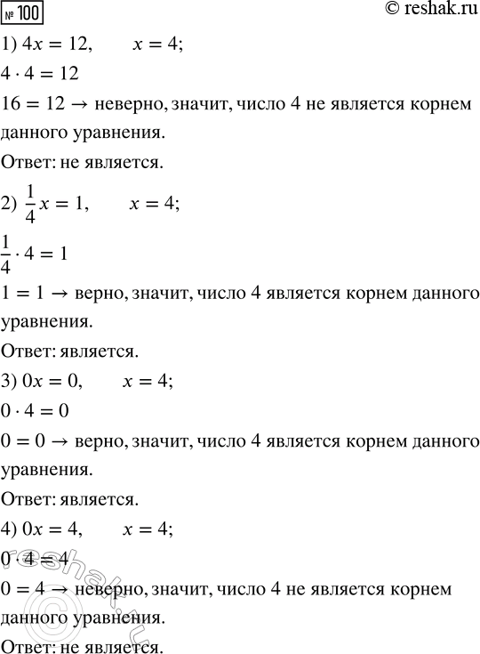
Является ли число 4 корнем уравнения:
1) 4х = 12; 2) 1/4 x = 1; 3) 0х = 0; 4) 0х = 4?
В кассе было 19 монет по 2 р. и по 5 р. на общую сумму 62 р. Сколько монет каждого вида было в кассе?
Похожие решебники
Популярные решебники 7 класс Все решебники
*К сожалению, временные проблемы с публикацией комментариев с мобильных устройств.