Упр.10.35 ГДЗ Дорофеев Шарыгин 6 класс (Математика)
Решение #1

Рассмотрим вариант решения задания из учебника Дорофеев, Шарыгин, Суворова 6 класс, Просвещение:
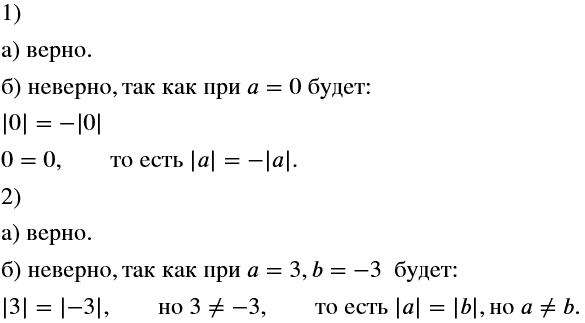
Определите, верно ли утверждение. Для неверного утверждения приведите контрпример:
а) Для любого числа a выполняется равенство |а| = |-а|;
б) для любого числа a выполняется условие |а| не = -|а|.
а) Если a = b, то |a| = |b|;
б) если |а| = |b|, то а = b.
Популярные решебники 6 класс Все решебники
*К сожалению, временные проблемы с публикацией комментариев с мобильных устройств.