Упр.10.28 ГДЗ Мордкович Семенов 11 класс (Алгебра)
Решение #1 (Учебник 2025)
Решение #2 (Учебник 2022)

Рассмотрим вариант решения задания из учебника Мордкович, Семенов, Александрова 11 класс, Просвещение:
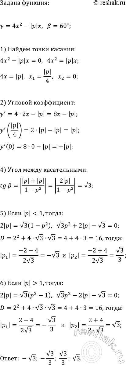
При каких значениях параметра p касательные к графику функции y = 4x^2 - |p|x, проведённые в точках его пересечения с осью абсцисс, образуют между собой угол 60°?
При каких значениях параметра b уравнение 9^x+2b·3^(x+1)+9=0 не имеет корней?
Похожие решебники
Популярные решебники 11 класс Все решебники
*К сожалению, временные проблемы с публикацией комментариев с мобильных устройств.