🔥ГДЗ под запретом?

Вариант 2 Самостоятельная работа 10 ГДЗ Самостоятельные и контрольные работы Босова 8 класс (Информатика)

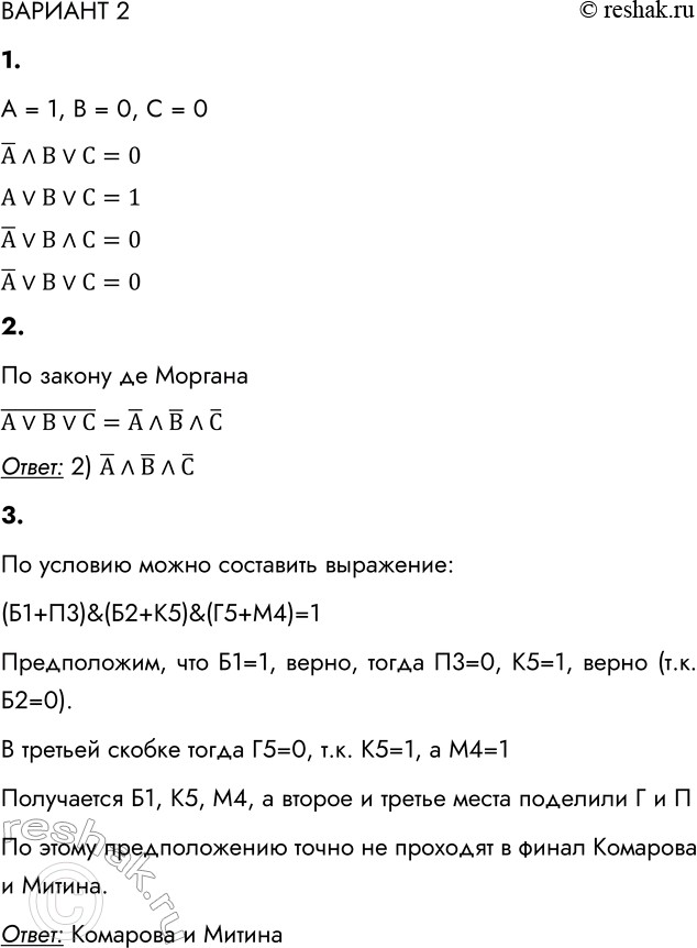
Решение #1

Изображение ВАРИАНТ 21. Определите, какие значения принимают выражения, еслиА = 1, В = 0, С = 0.а) А ^ В v С =б) А v В v С =в) А v В ^ С =г) А v В v С =А = 1, В = 0, С...

Рассмотрим вариант решения задания из учебника Босова, Босова, Бондарева 8 класс, Просвещение:
ВАРИАНТ 2
1. Определите, какие значения принимают выражения, если
А = 1, В = 0, С = 0.
а) А ^ В v С =
б) А v В v С =
в) А v В ^ С =
г) А v В v С =
А = 1, В = 0, С = 0
А ^ В v С =0
А v В v С =1
А v В ^ С =0
А v В v С =0
2. Какое логическое выражение равносильно выражению (А v В v С)?
1) А v В v С
2) А ^ В ^ С
3) А v В v С
По закону де Моргана
(АvВvС) = А ^ В ^С
Ответ: 2) А ^ В ^ С
3. В отборочном забеге участвуют 5 спортсменок: Петрова, Белова, Комарова, Митина и Громова. Две лучшие спортсменки выходят в финал соревнований. До начала соревнований болельщиками были сделаны следующие прогнозы:
1) Первое место завоюет Белова, а Петрова будет третьей.
2) Белова займёт второе место, а Комарова — последнее.
3) Последней будет Громова, а Митина будет четвёртой.
4) Громова будет третьей, а Митина — первой.
После соревнований оказалось, что в каждом утверждении только одно высказывание верно. Кто точно не прошёл в финал?
По условию можно составить выражение:
(Б1+П3)&(Б2+К5)&(Г5+М4)=1
Предположим, что Б1=1, верно, тогда П3=0, К5=1, верно (т.к. Б2=0).
В третьей скобке тогда Г5=0, т.к. К5=1, а М4=1
Получается Б1, К5, М4, а второе и третье места поделили Г и П
По этому предположению точно не проходят в финал Комарова и Митина.
Ответ: Комарова и Митина
*Цитирирование задания со ссылкой на учебник производится исключительно в учебных целях для лучшего понимания разбора решения задания.
*К сожалению, временные проблемы с публикацией комментариев с мобильных устройств.