Упр.1.73 ГДЗ Сборник упражнений Босова 7-9 класс (Информатика)
Решение #1

Рассмотрим вариант решения задания из учебника Босова, Аквилянов 7 класс, Просвещение:
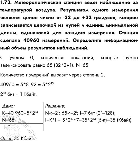
1.73. Метеорологическая станция ведет наблюдение за температурой воздуха. Результатом одного измерения является целое число от -32 до +32 градусов, которое записывается цепочкой из нулей и единиц минимальной длины, одинаковой для каждого измерения. Станция сделала 40960 измерений. Определите информационный объем результатов наблюдений.
С учетом 0, количество показаний, которые нужно зафиксировать равно 65 (32*2+1). N=65
Количество измерений выразит через степень 2.
40960 = 5*8192 = 5*2^13
2^13 бит = 1 Кбайт.
Дано:
K=40 960=5*2^13
N=65
I=?
Решение:
N < =2^i; 65 < =2^i; i=7 бит (2^7=128);
I=K*i = 5*2^13*7=35*2^13 (бит)=35 (Кбайт)
Ответ: 35 Кбайт.
Популярные решебники 7 класс Все решебники
*К сожалению, временные проблемы с публикацией комментариев с мобильных устройств.