Упр.1.63 ГДЗ Дорофеев Суворова 7 класс (Алгебра)
Решение #1

Рассмотрим вариант решения задания из учебника Дорофеев, Суворова, Бунимович 7 класс, Просвещение:
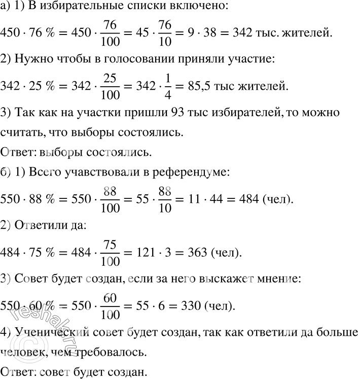
а) В городе А 450 тыс. жителей. В избирательные списки внесено 76% жителей этого города. Чтобы выборы состоялись, необходимо, чтобы в голосовании приняло участие не менее 25% избирателей, внесённых в списки. Можно ли считать, что выборы в городе А состоялись, если в день выборов на избирательные участки пришли 93 тыс. избирателей?
б) Из 550 учащихся школы в референдуме по вопросу о введении ученического совета участвовали 88% всех учащихся. На вопрос референдума 75% учащихся, принявших участие в голосовании, ответили «да». Совет будет создан, если за него выскажется не менее 60% учащихся школы. Будет ли создан ученический совет в этой школе?
Популярные решебники 7 класс Все решебники
*К сожалению, временные проблемы с публикацией комментариев с мобильных устройств.