Упр.1.41 ГДЗ Дорофеев Суворова 7 класс (Алгебра)
Решение #1

Рассмотрим вариант решения задания из учебника Дорофеев, Суворова, Бунимович 7 класс, Просвещение:
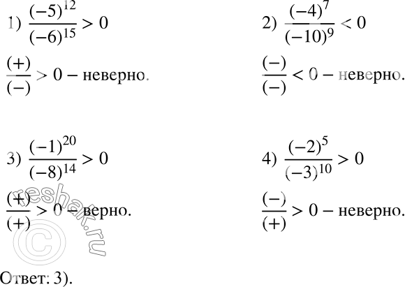
Верно или неверно Какое из неравенств верно?
1) (-5)2/(-6)15 > 0;
2) (-4)7/(-10)9 < 0;
3) (-1)20/(-8)14 > 0;
4) (-2)5/(-3)10 > 0;
Популярные решебники 7 класс Все решебники
*К сожалению, временные проблемы с публикацией комментариев с мобильных устройств.