Упр.1.248 ГДЗ Сборник упражнений Босова 7-9 класс (Информатика)
Решение #1

Рассмотрим вариант решения задания из учебника Босова, Аквилянов 7 класс, Просвещение:
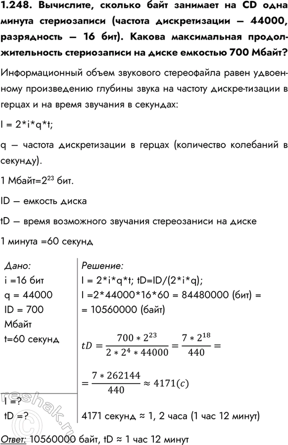
1.248. Вычислите, сколько байт занимает на CD одна минута стериозаписи (частота дискретизации – 44000, разрядность – 16 бит). Какова максимальная продолжительность стериозаписи на диске емкостью 700 Мбайт?
Информационный объем звукового стереофайла равен удвоен-ному произведению глубины звука на частоту дискретизации в герцах и на время звучания в секундах:
I = 2*i*q*t;
q – частота дискретизации в герцах (количество колебаний в секунду).
1 Мбайт=2^23 бит.
ID – емкость диска
tD – время возможного звучания стереозаниси на диске
1 минута =60 секунд
Дано:
i =16 бит
q = 44000
ID = 700 Mбайт
t=60 секунд
I =?
tD =?
Решение:
I = 2*i*q*t; tD=ID/(2*i*q);
I =2*44000*16*60 = 84480000 (бит) = 10560000 (байт)
tD=(700*2^23)/(2*2^4*44000)=(7*2^18)/440=(7*262144)/440~4171(c)
4171 секунд ~ 1, 2 часа (1 час 12 минут)
Ответ: 10560000 байт, tD ~ 1 час 12 минут
Популярные решебники 7 класс Все решебники
*К сожалению, временные проблемы с публикацией комментариев с мобильных устройств.