🔥ГДЗ под запретом?

Пункт 1 Часть 1 ГДЗ Рабочая тетрадь Ткачёва Виленкин 5 класс (Математика)

Изображение 1. Заполните пустые ячейки таблицы:2. Впишите недостающие данные в таблицу:3. Заполните пустые ячейки таблицы:4. Рассмотрите таблицу и дайте название второму...
Дополнительное изображение
Дополнительное изображение

Рассмотрим вариант решения задания из учебника Ткачёва, Виленкин 5 класс, Просвещение:
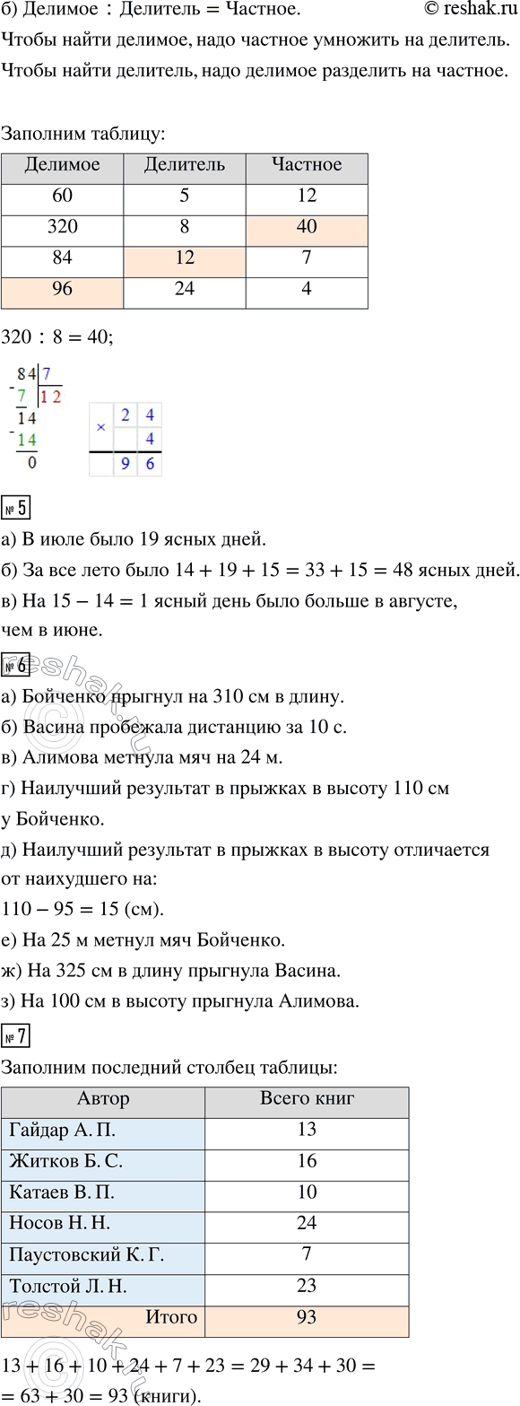
1. Заполните пустые ячейки таблицы:
2. Впишите недостающие данные в таблицу:
3. Заполните пустые ячейки таблицы:
4. Рассмотрите таблицу и дайте название второму столбцу. Заполните пустые ячейки таблицы:
5. Информация о числе ясных дней в летние месяцы представлена в таблице:
Ответьте на вопросы:
а) Сколько ясных дней было в июле?
б) Сколько ясных дней было за всё лето?
в) На сколько больше ясных дней было в августе, чем в июне?
6. Результаты соревнований занесены в таблицу:
Ответьте на вопросы:
а) На сколько сантиметров прыгнула в длину Бойченко?
б) За какое время пробежала дистанцию Васина?
в) На сколько метров метнула мяч Алимова?
г) Какой наилучший результат в прыжках в высоту?
д) На сколько сантиметров отличается наилучший результат в прыжках в высоту от наихудшего?
е) Кто метнул мяч на 25 м?
ж) Кто прыгнул вдлинуна325см?
з) Кто прыгнул в высоту на 100 см?
7. При ревизии книг в школьной библиотеке проводили их подсчёт. Каждую книгу отдельного автора отмечали во втором столбце таблицы значком «/», а 5 его книг значком.
Заполните последний столбец частотной таблицы. Общее число книг, приведённых в таблице, запишите в строке «Итого».
*Цитирирование задания со ссылкой на учебник производится исключительно в учебных целях для лучшего понимания разбора решения задания.
*К сожалению, временные проблемы с публикацией комментариев с мобильных устройств.