Упр.22.18 ГДЗ Мордковича 11 класс профильный уровень (Алгебра)
Решение #1
Решение #2(записки учителя)
Решение #3(записки школьника)

Рассмотрим вариант решения задания из учебника Мордкович, Семенов 11 класс, Мнемозина:
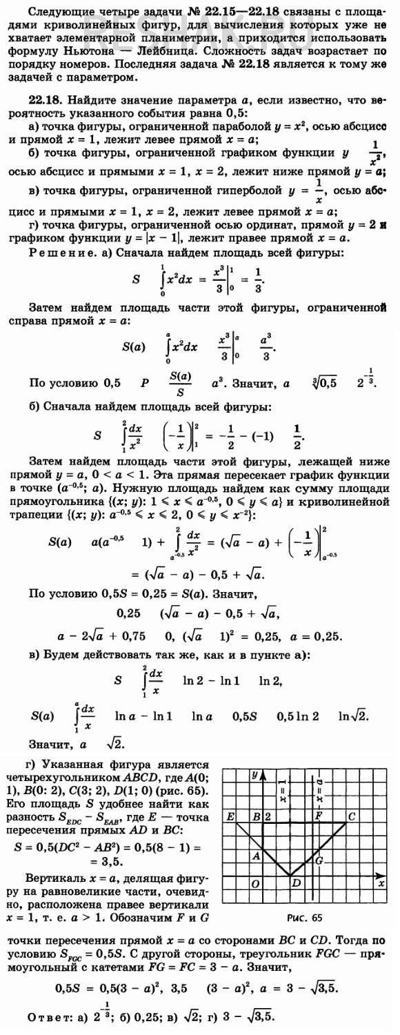
22.18. Найдите значение параметра а, если известно, что вероятность указанного события равна 0,5:
а) точка фигуры, ограниченной параболой у = х2, осью абсцисс и прямой х = 1, лежит левее прямой х = а;
б) точка фигуры, ограниченной графиком функции у = 1/x2 осью абсцисс и прямыми х = 1, х = 2, лежит ниже прямой у = а;
в) точка фигуры, ограниченной гиперболой у = 1/x; осью абсцисс и прямыми х = 1, х = 2, лежит левее прямой х = а;
г) точка фигуры, ограниченной осью ординат, прямой у = 2 и графиком функции у = |х - 1|, лежит правее прямой х = а.
Похожие решебники
Популярные решебники 11 класс Все решебники
*размещая тексты в комментариях ниже, вы автоматически соглашаетесь с пользовательским соглашением