Упр.8.5 ГДЗ Мордкович 10-11 класс (Алгебра)
Решение #1
Решение #2

Рассмотрим вариант решения задания из учебника Мордкович, Семенов 10 класс, Мнемозина:
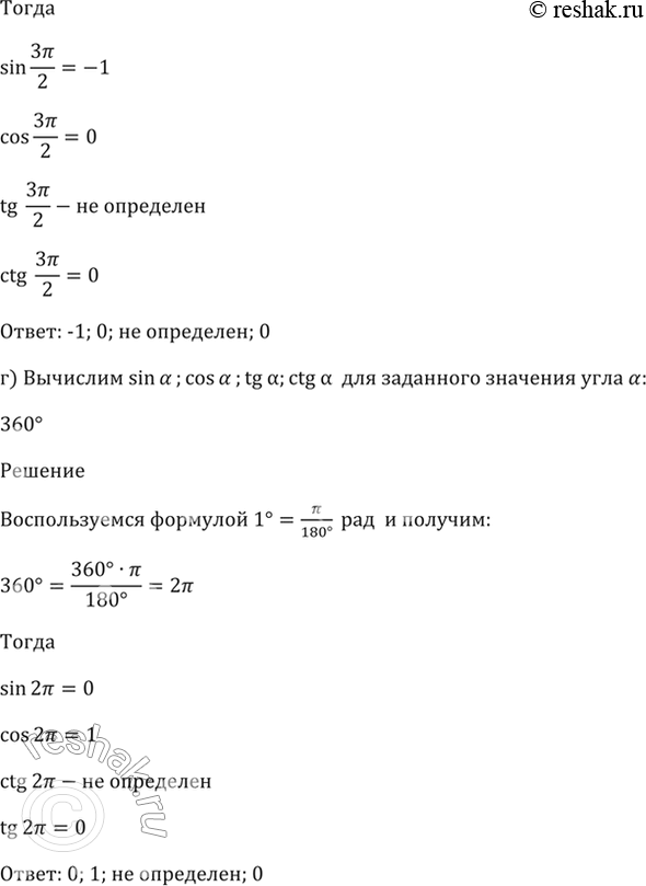
8.5 Вычислите sin a, cos а, tg a, ctg a для заданного значения угла а:
а) 90 градусов;
б) 180 градусов;
в) 270 градусов;
г) 360 градусов.
Похожие решебники
Популярные решебники 10 класс Все решебники
*размещая тексты в комментариях ниже, вы автоматически соглашаетесь с пользовательским соглашением