Упр.57.31 ГДЗ Мордкович 10-11 класс (Алгебра)
Решение #1
Решение #2

Рассмотрим вариант решения задания из учебника Мордкович, Семенов 11 класс, Мнемозина:
57.31
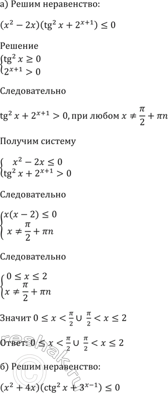
а) (x^2 - 2x)(tg^2 x + 2^(х + 1)) < = 0;
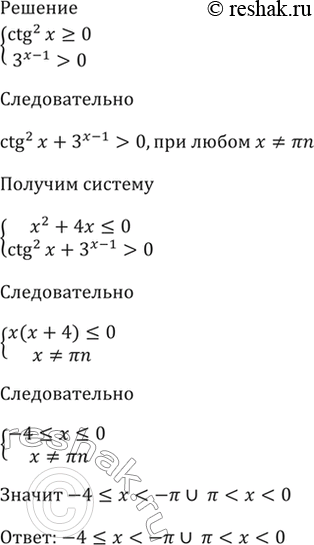
б) (x^2 + 4x)(ctg^2 x + 3^(х - 1)) < = 0
Похожие решебники
Популярные решебники 11 класс Все решебники
*размещая тексты в комментариях ниже, вы автоматически соглашаетесь с пользовательским соглашением