Упр.57.20 ГДЗ Мордкович 10-11 класс (Алгебра)
Решение #1
Решение #2

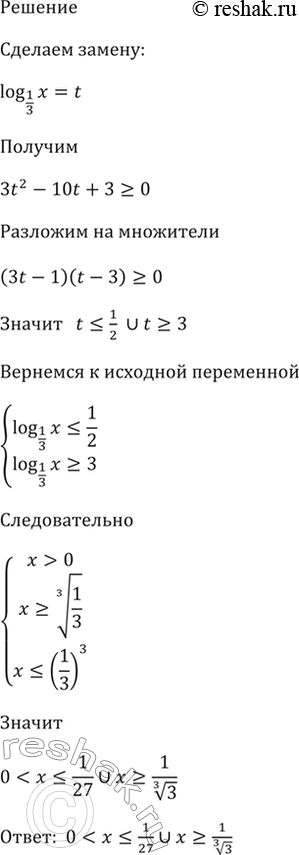
Рассмотрим вариант решения задания из учебника Мордкович, Семенов 11 класс, Мнемозина:
57.20
a) log2^2 x - 7 log2 x + 12 < 0;
Р±) 3 log1/2^2 С… - 10 log1/3 С… + 3 > = 0.
Похожие решебники
Популярные решебники 11 класс Все решебники
*размещая тексты в комментариях ниже, вы автоматически соглашаетесь с пользовательским соглашением