Упр.57.10 ГДЗ Мордкович 10-11 класс (Алгебра)
Решение #1
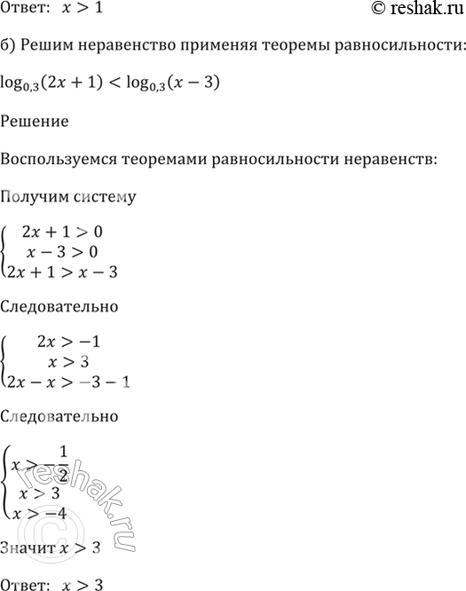
Решение #2

Рассмотрим вариант решения задания из учебника Мордкович, Семенов 11 класс, Мнемозина:
57.10 Решите неравенства, применяя теоремы о равносильности:
а) log14 (x - 1) < = log14 (2x + 3);
б) log0,3 (2x + 1) < log0,3 (x - 3).
Похожие решебники
Популярные решебники 11 класс Все решебники
*К сожалению, временные проблемы с публикацией комментариев с мобильных устройств.