Упр.46.2 ГДЗ Мордкович 10-11 класс (Алгебра)
Решение #1
Решение #2

Рассмотрим вариант решения задания из учебника Мордкович, Семенов 11 класс, Мнемозина:
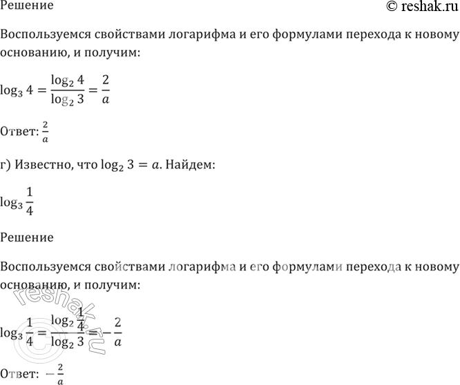
46.2 Известно, что log2 3 = а. Найдите:
a) log3 2;
б) log3 1/2;
в) log3 4;
г) log3 1/4.
Похожие решебники
Популярные решебники 11 класс Все решебники
*размещая тексты в комментариях ниже, вы автоматически соглашаетесь с пользовательским соглашением