Упр.43.19 ГДЗ Мордкович 10-11 класс (Алгебра)
Решение #1
Решение #2

Рассмотрим вариант решения задания из учебника Мордкович, Семенов 11 класс, Мнемозина:
43.19 Вычислите:
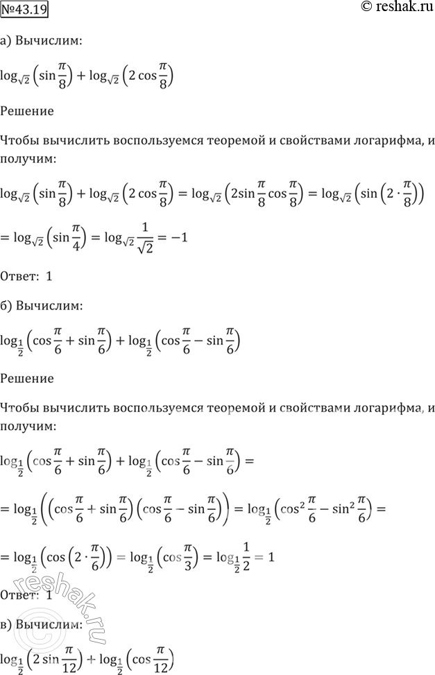
а) logкорень(2) (sin пи/8) + logкорень(2) (2cos пи/8);
б) log1/2 (cos пи/6 + sin пи/6) + log1/2 (cos пи/6 - sin пи/6);
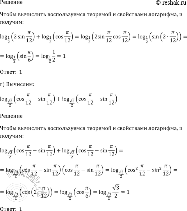
в) log1/2 (2sin пи/12) + log1/2 (cos пи/12);
г) logкорень(3)/2 (cos пи/12 - sin пи/12) + logкорень(3)/2 (cos пи/12 + sin пи/12).
Похожие решебники
Популярные решебники 11 класс Все решебники
*К сожалению, временные проблемы с публикацией комментариев с мобильных устройств.