Упр.40.58 ГДЗ Мордкович 10-11 класс (Алгебра)
Решение #1
Решение #2

Рассмотрим вариант решения задания из учебника Мордкович, Семенов 11 класс, Мнемозина:
40.58 Найдите наибольшее целочисленное решение неравенства:
а) 2,5^(2х + 3) < = 6,25;
б) (2/5)^(7x - 9) > = 8/125;
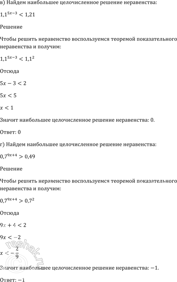
в) 1,1^(5х - 3) < 1,21;
г) 0,7^(9x + 4) > 0,49.
Похожие решебники
Популярные решебники 11 класс Все решебники
*размещая тексты в комментариях ниже, вы автоматически соглашаетесь с пользовательским соглашением