Упр.40.25 ГДЗ Мордкович 10-11 класс (Алгебра)
Решение #1
Решение #2

Рассмотрим вариант решения задания из учебника Мордкович, Семенов 11 класс, Мнемозина:
40.25
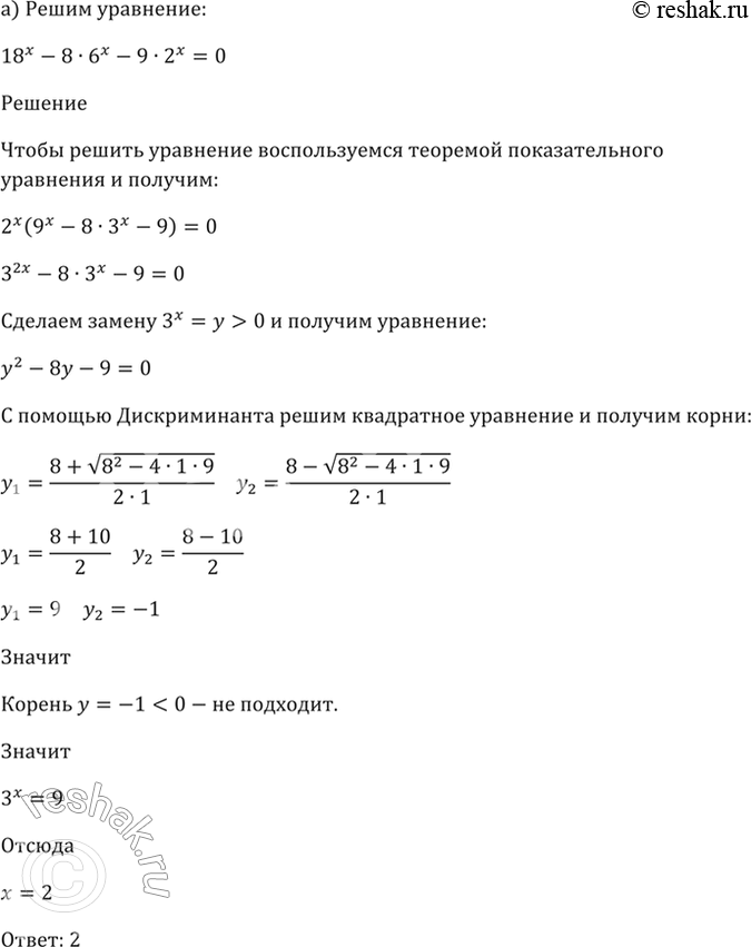
а) 18^x - 8 * 6^x - 9 * 2^x = 0;
б) 12^x - 6^(x + 1) + 8 * 3^x = 0.
Похожие решебники
Популярные решебники 11 класс Все решебники
*К сожалению, временные проблемы с публикацией комментариев с мобильных устройств.