Упр.30.36 ГДЗ Мордкович 10-11 класс (Алгебра)
Решение #1
Решение #2

Рассмотрим вариант решения задания из учебника Мордкович, Семенов 10-11 класс, Мнемозина:
30.36 Может ли иметь только одну точку экстремума:
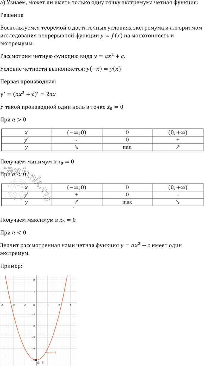
а) чётная функция;
б) нечётная функция;
в) периодическая функция;
г) монотонная функция?
Похожие решебники
Популярные решебники 10-11 класс Все решебники
*размещая тексты в комментариях ниже, вы автоматически соглашаетесь с пользовательским соглашением