Упр.29.30 ГДЗ Мордкович 10-11 класс (Алгебра)
Решение #1
Решение #2

Рассмотрим вариант решения задания из учебника Мордкович, Семенов 10-11 класс, Мнемозина:
29.30
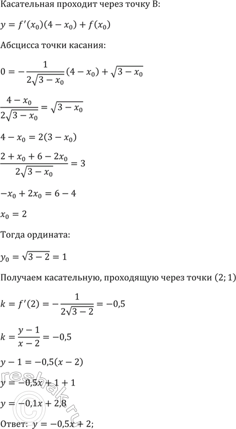
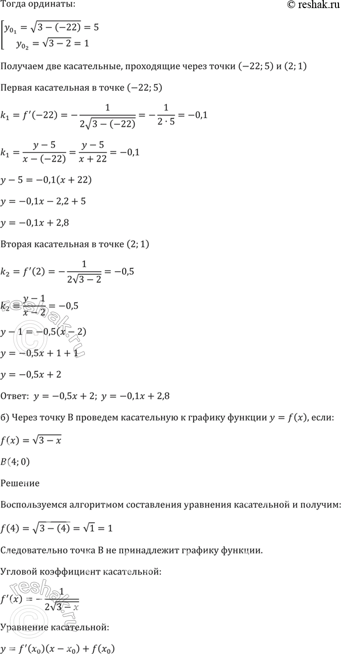
a) f(x) = корень(3 - x), В(-2; 3);
б) f(x) = корень(3 - x), В(4; 0).
Похожие решебники
Популярные решебники 10-11 класс Все решебники
*размещая тексты в комментариях ниже, вы автоматически соглашаетесь с пользовательским соглашением