Упр.2.5 ГДЗ Мордкович 10-11 класс (Алгебра)
Решение #1
Решение #2

Рассмотрим вариант решения задания из учебника Мордкович, Семенов 10 класс, Мнемозина:
2.5
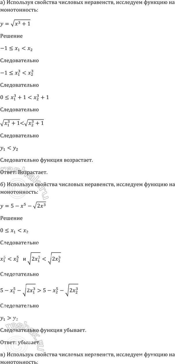
a) у = корень(x3 + 1);
б) у = 5 - x5 - корень(2х3) ;
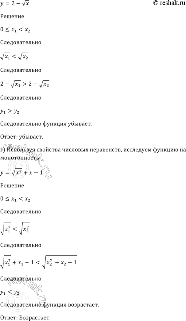
в) у = 2 - корень(х);
г) у = корень(x7) + х - 1.
Похожие решебники
Популярные решебники 10 класс Все решебники
*размещая тексты в комментариях ниже, вы автоматически соглашаетесь с пользовательским соглашением