Упр.18.12 ГДЗ Мордкович 10-11 класс (Алгебра)
Решение #1
Решение #2

Рассмотрим вариант решения задания из учебника Мордкович, Семенов 10 класс, Мнемозина:
18.12
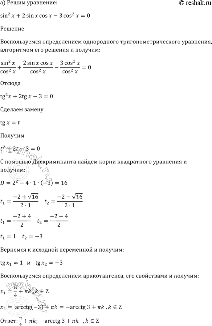
a) sin^2 x + 2sin x * cos x - 3cos^2 x = 0;
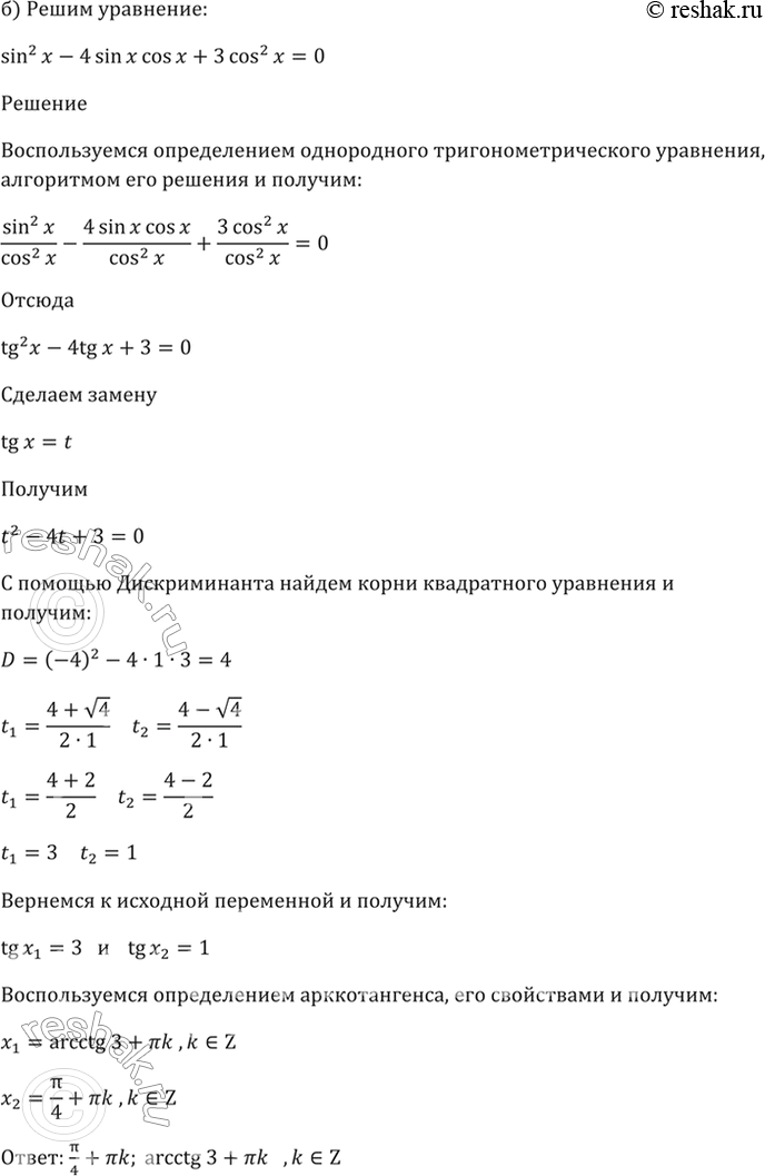
Р±) sin^2 x - 4sin x * cos x + 3cos^2 x = 0;
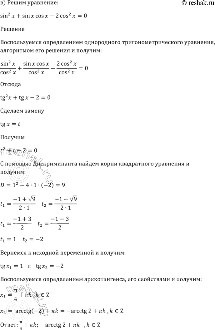
РІ) sin^2 x + sin x * cos x - 2cos^2 x = 0;
Рі) 3sin^2 x + sin x * cos x - 2cos^2 x = 0.
Похожие решебники
Популярные решебники 10 класс Все решебники
*размещая тексты в комментариях ниже, вы автоматически соглашаетесь с пользовательским соглашением