Упр.34.27 ГДЗ Мордковича 10 класс профильный уровень (Алгебра)
Решение #1
Решение #2(записки учителя)
Решение #3(записки школьника)

Рассмотрим вариант решения задания из учебника Мордкович, Семенов 10 класс, Мнемозина:
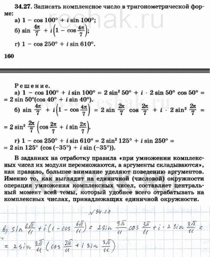
a) 1 - cos 100° + i sin 100°;
б) sin 4пи/7 + i(1 - cos 4пи/7);
в) sin 6пи/11 + i(1 - cos 6пи/11);
г) 1 - cos 250° + i sin 610°.
Похожие решебники
Популярные решебники 10 класс Все решебники
*К сожалению, временные проблемы с публикацией комментариев с мобильных устройств.