Упр.1033 ГДЗ Макарычев Миндюк 9 класс (Алгебра)
Решение #1
Решение #2

Рассмотрим вариант решения задания из учебника Макарычев, Миндюк, Нешков 9 класс, Просвещение:
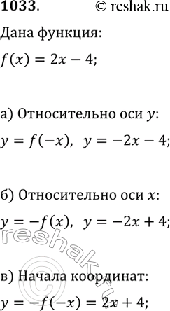
1033. Задайте формулой функцию, график которой симметричен графику функции у = 2х - 4:
а) относительно оси у;
б) относительно оси х;
в) относительно начала координат.
Похожие решебники
Популярные решебники 9 класс Все решебники
*К сожалению, временные проблемы с публикацией комментариев с мобильных устройств.