Упр.959 ГДЗ Макарычев Миндюк 8 класс (Алгебра)
Решение #1 (Учебник 2024)
Решение #2 (Учебник 2024)
Решение #3 (Учебник 2024)
Решение #4 (Учебник 2019)
Решение #5 (Учебник 2019)

Рассмотрим вариант решения задания из учебника Макарычев, Миндюк, Нешков 8 класс, Просвещение:
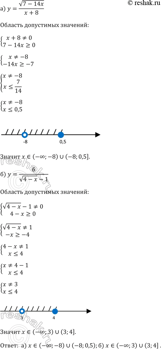
Найдите область определения функции:
Найдите отрицательные значения у, удовлетворяющие системе неравенств:
а) система
(5y-1)/6 - )2y-1)/2>0,
1+(y+4)/3<0;
б) система
(у + 6)(5 - у) + у (у -1)> О,
0,3 y (10у + 20) - 3у2 + 30 > 0.
Похожие решебники
Популярные решебники 8 класс Все решебники
*размещая тексты в комментариях ниже, вы автоматически соглашаетесь с пользовательским соглашением