Упр.864 ГДЗ Макарычев Миндюк 8 класс (Алгебра)
Решение #1 (Учебник 2024)
Решение #2 (Учебник 2024)
Решение #3 (Учебник 2019)
Решение #4 (Учебник 2019)
Решение #5 (Учебник 2019)

Рассмотрим вариант решения задания из учебника Макарычев, Миндюк, Нешков 8 класс, Просвещение:
Используя свойства неравенств, запишите верное неравенство, которое получится, если:
а) к обеим частям неравенства 18 > -7 прибавить число -5; число 2,7; число 7;
б) из обеих частей неравенства 5 > -3 вычесть число 2; число 12; число -5;
в) обе части неравенства -9 < 21 умножить на 2; на -1; на —1/3;
г) обе части неравенства 15 > -6 разделить на 3; на -3; на -1.
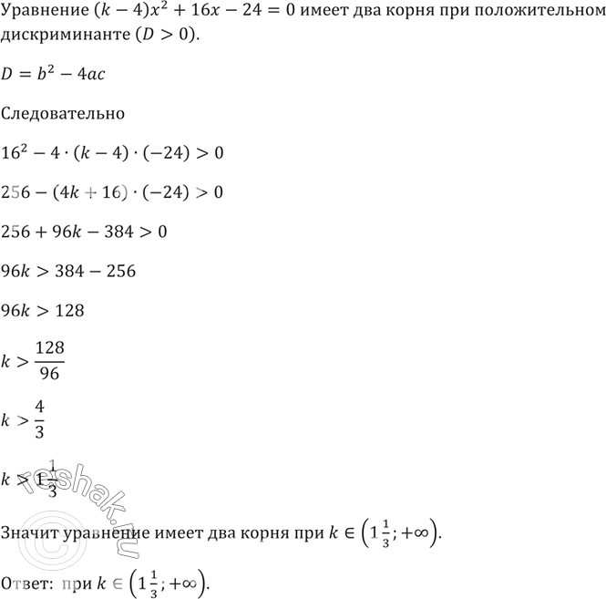
Найдите множество значений k, при которых уравнение
(k- 4)х2 + 16х- 24= 0
имеет два корня.
Похожие решебники
Популярные решебники 8 класс Все решебники
*размещая тексты в комментариях ниже, вы автоматически соглашаетесь с пользовательским соглашением