Упр.8 ГДЗ Макарычев Миндюк 8 класс (Алгебра)
Решение #1 (Учебник 2024)
Решение #2 (Учебник 2024)
Решение #3 (Учебник 2024)
Решение #4 (Учебник 2024)

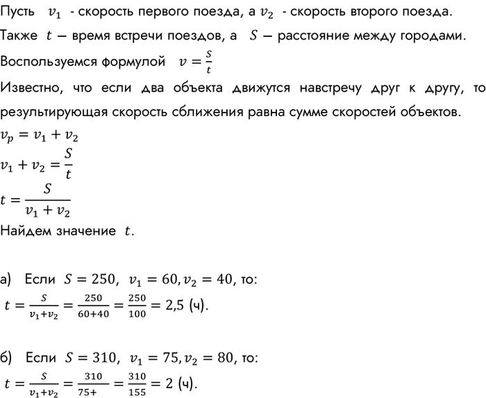
Рассмотрим вариант решения задания из учебника Макарычев, Миндюк, Нешков 8 класс, Просвещение:
Из городов А и В, расстояние между которыми s км, вышли в одно и то же время навстречу друг другу два поезда. Первый шёл со скоростью v1 км/ч, а второй — со скоростью v2 км/ч. Через t ч они встретились. Выразите переменную t через s, и v2. Найдите значение t, если известно, что:
а) s = 250, v1= 60, v2 = 40;
б) s = 310, v1 = 75, v2 = 80.
Похожие решебники
Популярные решебники 8 класс Все решебники
*К сожалению, временные проблемы с публикацией комментариев с мобильных устройств.