Упр.761 ГДЗ Макарычев Миндюк 8 класс (Алгебра)
Решение #1 (Учебник 2024)
Решение #2 (Учебник 2024)
Решение #3 (Учебник 2024)
Решение #4 (Учебник 2019)
Решение #5 (Учебник 2019)

Рассмотрим вариант решения задания из учебника Макарычев, Миндюк, Нешков 8 класс, Просвещение:
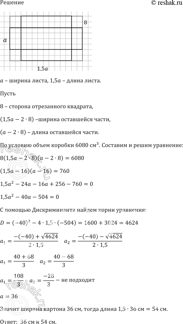
Имеется лист картона прямоугольной формы, длина которого в 1,5 раза больше его ширины. Из него можно изготовить открытую коробку объёмом 6080 см3, вырезав по углам картона квадраты со стороной 8 см. Найдите размеры — длину и ширину листа картона.
а) Оцените периметр квадрата со стороной а см, если 5,1 <= а <= 5,2.
б) Оцените длину стороны квадрата, зная, что периметр квадрата равен Р см, если 15,6 <= Р <= 15,8.
Похожие решебники
Популярные решебники 8 класс Все решебники
*размещая тексты в комментариях ниже, вы автоматически соглашаетесь с пользовательским соглашением