Упр.724 ГДЗ Макарычев Миндюк 8 класс (Алгебра)
Решение #1 (Учебник 2024)
Решение #2 (Учебник 2019)
Решение #3 (Учебник 2019)

Рассмотрим вариант решения задания из учебника Макарычев, Миндюк, Нешков 8 класс, Просвещение:
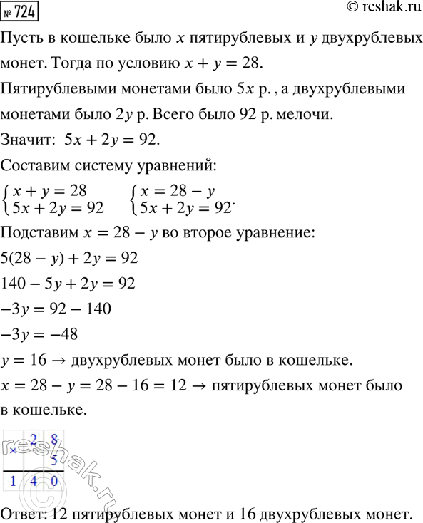
В кошельке лежало 92 рубля мелочи — пятирублёвые и двухрублёвые монеты. Сколько пятирублёвых и сколько двухрублёвых монет было в кошельке, если всего было 28 монет?
Сравните числа а и b, если:
а) а - b = -0,001;
б) а - b = 0;
в) а - b = 4,3.
Похожие решебники
Популярные решебники 8 класс Все решебники
*размещая тексты в комментариях ниже, вы автоматически соглашаетесь с пользовательским соглашением