Упр.568 ГДЗ Макарычев Миндюк 8 класс (Алгебра)
Решение #1 (Учебник 2024)
Решение #2 (Учебник 2024)
Решение #3 (Учебник 2024)
Решение #4 (Учебник 2019)
Решение #5 (Учебник 2019)
Решение #6 (Учебник 2019)

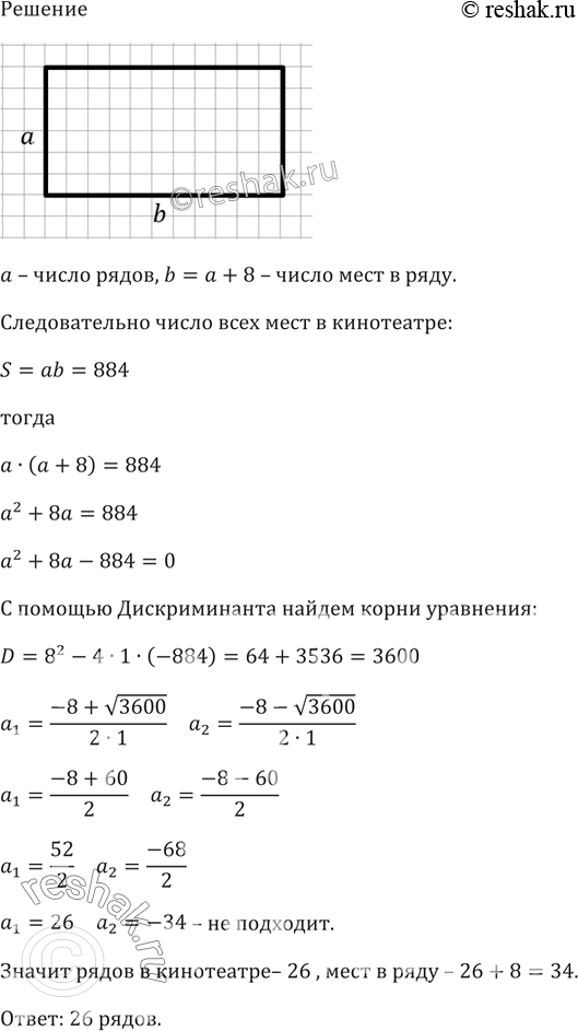
Рассмотрим вариант решения задания из учебника Макарычев, Миндюк, Нешков 8 класс, Просвещение:
Старинная задача. Квадрат пятой части обезьян, уменьшенной на 3, спрятался в гроте. Одна обезьяна, влезшая на дерево, была видна. Сколько было обезьян?
В кинотеатре число мест в ряду на 8 больше числа рядов. Сколько рядов в кинотеатре, если всего в нём имеется 884 места?
Похожие решебники
Популярные решебники 8 класс Все решебники
*размещая тексты в комментариях ниже, вы автоматически соглашаетесь с пользовательским соглашением