Упр.545 ГДЗ Макарычев Миндюк 8 класс (Алгебра)
Решение #1 (Учебник 2024)
Решение #2 (Учебник 2024)
Решение #3 (Учебник 2024)
Решение #4 (Учебник 2019)
Решение #5 (Учебник 2019)

Рассмотрим вариант решения задания из учебника Макарычев, Миндюк, Нешков 8 класс, Просвещение:
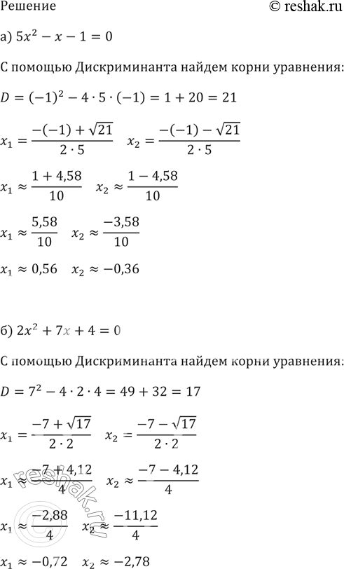
Найдите корни уравнения и укажите их приближённые значения в виде десятичных дробей с точностью до 0,01:
а) 5х2 - х - 1 = 0;
б) 2х2 + 7х + 4 = 0;
в) 3(у2 - 2) - у = 0;
г) у2 + 8 (у - 1) = 3.
Решите уравнение:
а) (х + 4)2 = 3х + 40;
б) (2х - 3)2 = 11х - 19;
в) 3(х + 4)2 = 10х + 32;
г) 15х2 + 17 = 15(х + 1)2;
д) (х + 1)2= 7918- 2х;
е) (х + 2)2 = 3131- 2х;
ж) (х + 1)2 = (2х - 1)2;
з) (х- 2)2 + 48 = (2- 3х)2.
Похожие решебники
Популярные решебники 8 класс Все решебники
*размещая тексты в комментариях ниже, вы автоматически соглашаетесь с пользовательским соглашением