Упр.255 ГДЗ Макарычев Миндюк 8 класс (Алгебра)
Решение #1 (Учебник 2024)
Решение #2 (Учебник 2024)
Решение #3 (Учебник 2024)
Решение #4 (Учебник 2019)
Решение #5 (Учебник 2019)

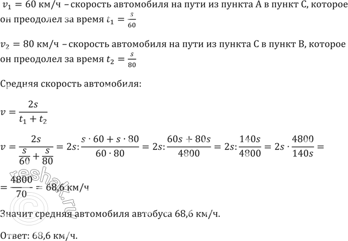
Рассмотрим вариант решения задания из учебника Макарычев, Миндюк, Нешков 8 класс, Просвещение:
Автомобиль проехал от пункта А до пункта В. До пункта С, находящегося в середине пути, он ехал со скоростью 60 км/ч, а далее из С в В — со скоростью 80 км/ч. Найдите среднюю скорость автомобиля на всём пути следования.
Известно, что график функции у = k/x проходит через точку А (10; 2,4). Проходит ли график этой функции через точку:
а) B (1; 24);
б) C(-1/5; -120);
в) D (-2; 12);
г) E (-10; - 2,4);
д) K (5; - 1,2);
е) М (-2,5; -0,6)?
Похожие решебники
Популярные решебники 8 класс Все решебники
*К сожалению, временные проблемы с публикацией комментариев с мобильных устройств.