Упр.244 ГДЗ Макарычев Миндюк 8 класс (Алгебра)
Решение #1 (Учебник 2024)
Решение #2 (Учебник 2024)
Решение #3 (Учебник 2024)
Решение #4 (Учебник 2019)
Решение #5 (Учебник 2019)
Решение #6 (Учебник 2019)

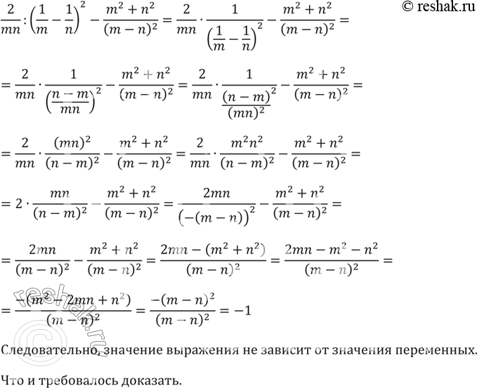
Рассмотрим вариант решения задания из учебника Макарычев, Миндюк, Нешков 8 класс, Просвещение:
Докажите, что если m=/n, m=/0 и n=/0,то значение выражения 2/mn:(1/m-1/n)2 - (m2+n2)/(m-n)2
не зависит от значении переменных
Упростите выражение:
Похожие решебники
Популярные решебники 8 класс Все решебники
*размещая тексты в комментариях ниже, вы автоматически соглашаетесь с пользовательским соглашением