Упр.215 ГДЗ Макарычев Миндюк 8 класс (Алгебра)
Решение #1 (Учебник 2024)
Решение #2 (Учебник 2024)
Решение #3 (Учебник 2024)
Решение #4 (Учебник 2024)
Решение #5 (Учебник 2019)
Решение #6 (Учебник 2019)

Рассмотрим вариант решения задания из учебника Макарычев, Миндюк, Нешков 8 класс, Просвещение:
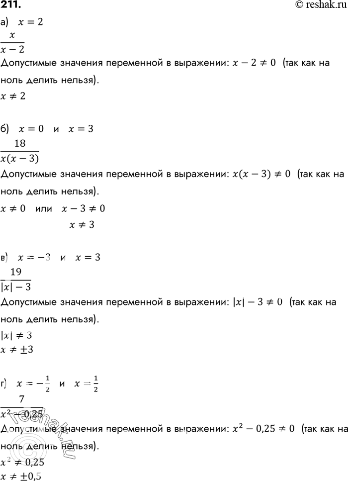
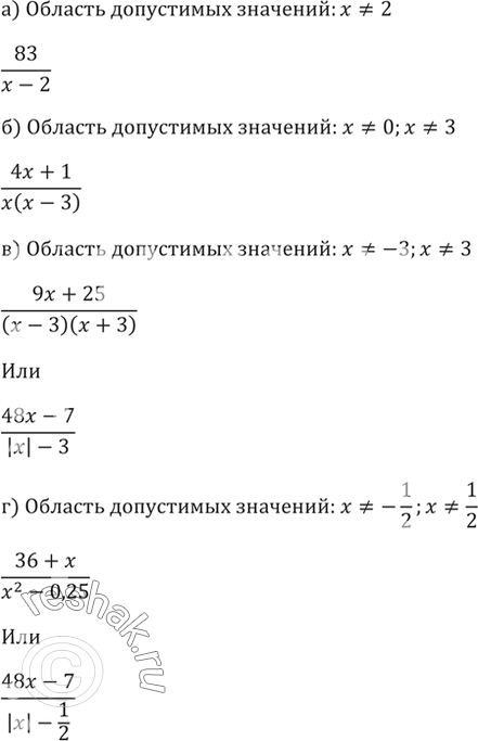
Составьте какую-либо дробь с переменной х, которая имеет смысл при всех значениях переменной, кроме:
а) х = 2;
б) х = 0 и х = 3;
в) х = -3 и х = 3;
г) х = —1/2 и х = 1/2.
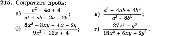
Сократите дробь:
Похожие решебники
Популярные решебники 8 класс Все решебники
*размещая тексты в комментариях ниже, вы автоматически соглашаетесь с пользовательским соглашением