Упр.17 ГДЗ Макарычев Миндюк 8 класс (Алгебра)
Решение #1 (Учебник 2024)
Решение #2 (Учебник 2024)
Решение #3 (Учебник 2024)
Решение #4 (Учебник 2019)
Решение #5 (Учебник 2019)
Решение #6 (Учебник 2019)

Рассмотрим вариант решения задания из учебника Макарычев, Миндюк, Нешков 8 класс, Просвещение:
Определите знак дроби a/b, если известно, что:
а) а > 0 и b > 0;
б) а > 0 и b < 0;
в) а < О и b > 0;
г) а < 0 и b < 0.
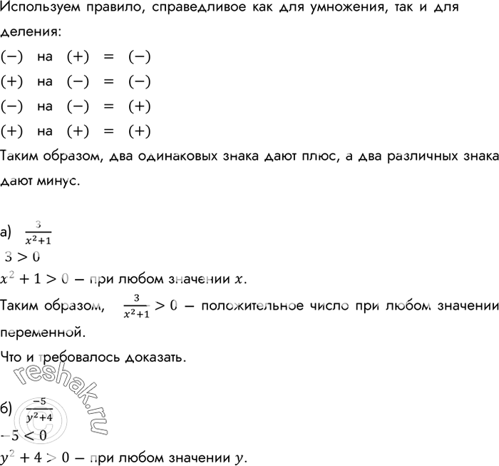
Докажите, что при любом значении переменной значение дроби:
а) 3/(x2+1) положительно;
б) -5/(y2+4) отрицательно;
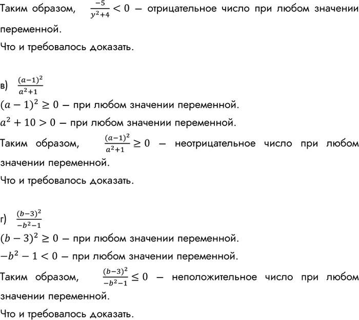
в) (a-1)2/(a2+10) неотрицательно;
г) (b-3)2(-b2-1) неположительно.
Похожие решебники
Популярные решебники 8 класс Все решебники
*размещая тексты в комментариях ниже, вы автоматически соглашаетесь с пользовательским соглашением