Упр.145 ГДЗ Макарычев Миндюк 8 класс (Алгебра)
Решение #1 (Учебник 2024)
Решение #2 (Учебник 2024)
Решение #3 (Учебник 2024)
Решение #4 (Учебник 2019)
Решение #5 (Учебник 2019)
Решение #6 (Учебник 2019)
Решение #7 (Учебник 2019)

Рассмотрим вариант решения задания из учебника Макарычев, Миндюк, Нешков 8 класс, Просвещение:
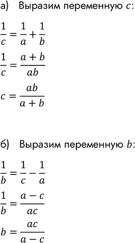
Из формулы 1/a + 1/b = 1/c выразите:
а) переменную с через а и b; б) переменную b через а и с
От пристани против течения реки отправилась моторная лодка, собственная скорость которой 10 км/ч. Через 45 мин после выхода лодки у неё испортился мотор, и её течением через 3 ч принесло обратно к пристани. Какова скорость течения реки?
Похожие решебники
Популярные решебники 8 класс Все решебники
*размещая тексты в комментариях ниже, вы автоматически соглашаетесь с пользовательским соглашением