Упр.1337 ГДЗ Макарычев Миндюк 8 класс (Алгебра)
Решение #1 (Учебник 2024)

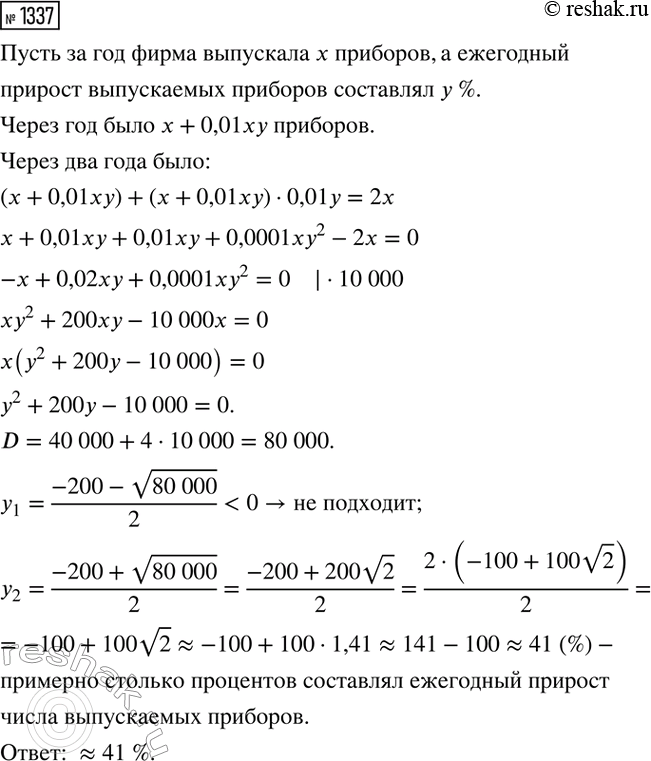
Рассмотрим вариант решения задания из учебника Макарычев, Миндюк, Нешков 8 класс, Просвещение:
Фирма ежегодно увеличивала количество выпускаемых приборов на одно и то же число процентов. В результате за два года количество выпускаемых приборов удвоилось. Сколько процентов составлял ежегодный прирост числа выпускаемых приборов?
Похожие решебники
Популярные решебники 8 класс Все решебники
*размещая тексты в комментариях ниже, вы автоматически соглашаетесь с пользовательским соглашением