Упр.1037 ГДЗ Макарычев Миндюк 8 класс (Алгебра)
Решение #1 (Учебник 2024)
Решение #2 (Учебник 2024)
Решение #3 (Учебник 2019)
Решение #4 (Учебник 2019)
Решение #5 (Учебник 2019)

Рассмотрим вариант решения задания из учебника Макарычев, Миндюк, Нешков 8 класс, Просвещение:
Является ли число корень 19 решением неравенства х < 5? Укажите какое-нибудь число, большее корень 19, удовлетворяющее этому неравенству.
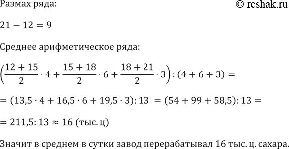
Имеются следующие данные о среднесуточной переработке сахара (в тыс. ц) заводами сахарной промышленности некоторого региона:
Суточная переработка сахара, тыс. ц 12—15 15—18 18—21
Число заводов 4 6 3
Заменяя каждый интервал его серединой, найдите, сколько сахара в среднем перерабатывал в сутки каждый завод региона.
Похожие решебники
Популярные решебники 8 класс Все решебники
*К сожалению, временные проблемы с публикацией комментариев с мобильных устройств.