Упр.1019 ГДЗ Макарычев Миндюк 8 класс (Алгебра)
Решение #1 (Учебник 2024)
Решение #2 (Учебник 2024)
Решение #3 (Учебник 2024)
Решение #4 (Учебник 2019)
Решение #5 (Учебник 2019)

Рассмотрим вариант решения задания из учебника Макарычев, Миндюк, Нешков 8 класс, Просвещение:
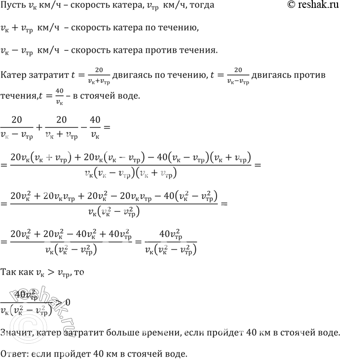
В каком случае катер затратит больше времени: если он пройдёт 20 км по течению реки и 20 км против течения или если он пройдёт 40 км в стоячей воде?
Представьте:
а) 2,85 * 10^8 см в километрах;
б) 4,6 * 10^-2 м в миллиметрах;
в) 6,75 * 10^15 г в тоннах;
г) 1,9 * 10^-2 т в килограммах.
Похожие решебники
Популярные решебники 8 класс Все решебники
*К сожалению, временные проблемы с публикацией комментариев с мобильных устройств.