Упр.1 ГДЗ Макарычев Миндюк 8 класс (Алгебра)
Решение #1 (Учебник 2024)
Решение #2 (Учебник 2024)
Решение #3 (Учебник 2024)

Рассмотрим вариант решения задания из учебника Макарычев, Миндюк, Нешков 8 класс, Просвещение:
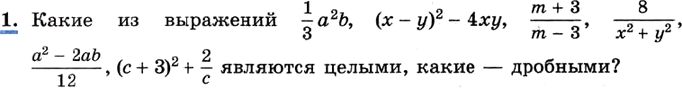
Какие из выражений 1/3*a2b, (x-y)2 - 4xy, (m+3)/(m-3), 8/(x2+y2), (a2-2ab)/12, (c+3)2+2/c являются целыми, какие — дробными?
Похожие решебники
Популярные решебники 8 класс Все решебники
*размещая тексты в комментариях ниже, вы автоматически соглашаетесь с пользовательским соглашением