Упр.859 ГДЗ Алимов 10-11 класс (Алгебра)
Решение #1
Решение #2

Рассмотрим вариант решения задания из учебника Алимов, Колягин, Ткачёва 11 класс, Просвещение:
859 Найти угол между касательной к графику функции у = f (х) в точке с абсциссой х0 и осью Ох:
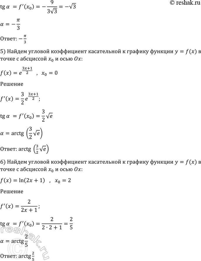
1) f(x) =1/3x3,x0=1;
2) f(x) =1/x,x0=1;
3) f(x) = 2 корень x,x0=3;
4) f(x) =18/корень x,x0=3;
5) f(x) =e^((3x+1)/2),x0=0;
6) f(x) = ln(2x+1),x0=2.
Популярные решебники 11 класс Все решебники
*К сожалению, временные проблемы с публикацией комментариев с мобильных устройств.