Упр.820 ГДЗ Алимов 10-11 класс (Алгебра)
Решение #1
Решение #2

Рассмотрим вариант решения задания из учебника Алимов, Колягин, Ткачёва 11 класс, Просвещение:
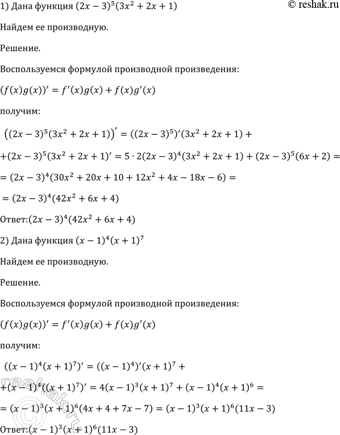
820 1) (2х - 3)5 (3х2 + 2х + 1);
2) (х - 1)4 (х + 1)7;
3) корень 4 степени (3х + 2) (3х-1)4;
4) корень 3 степени(2х+1) * (2х-3)3.
Популярные решебники 11 класс Все решебники
*размещая тексты в комментариях ниже, вы автоматически соглашаетесь с пользовательским соглашением