Упр.735 ГДЗ Алимов 10-11 класс (Алгебра)
Решение #1
Решение #2

Рассмотрим вариант решения задания из учебника Алимов, Колягин, Ткачёва 11 класс, Просвещение:
735 С помощью свойства возрастания функции у = tg х сравнить числа:
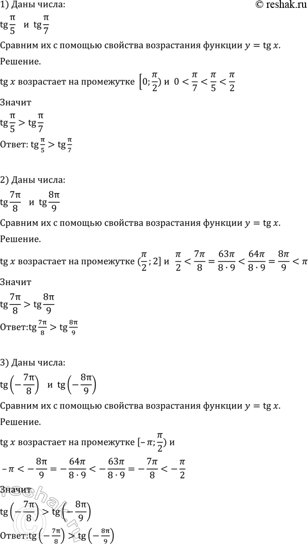
1) tg пи/5 и tg пи/7;
2) tg 7пи/8 и tg 8пи/9;
3) tg (-7пи/8) и tg -8пи/9);
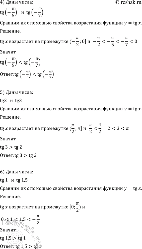
4) tg (-пи/5) и tg (-пи/7);
5) tg 2 и tg 3;
6) tg 1 и tg 1,5.
Популярные решебники 11 класс Все решебники
*размещая тексты в комментариях ниже, вы автоматически соглашаетесь с пользовательским соглашением