Упр.711 ГДЗ Алимов 10-11 класс (Алгебра)
Решение #1
Решение #2

Рассмотрим вариант решения задания из учебника Алимов, Колягин, Ткачёва 11 класс, Просвещение:
711 Используя свойство возрастания или убывания функции у = cos х, сравнить числа:
1) cos пи/7 и cos 8пи/9;
2) cos 8пи/7 и cos 10пи/7;
3) cos (-6пи/7) и cos (-пи/8);
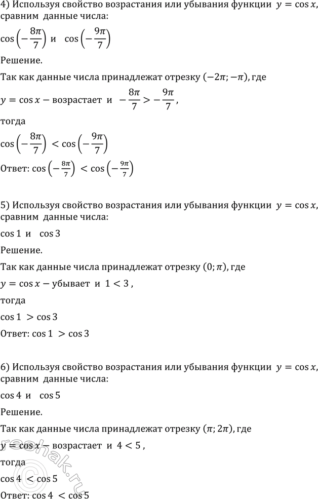
4) cos (-8пи/7) и cos (-9пи/7);
5) cos1 и cos3;
6) cos4 и cos5.
Популярные решебники 11 класс Все решебники
*К сожалению, временные проблемы с публикацией комментариев с мобильных устройств.