Упр.676 ГДЗ Алимов 10-11 класс (Алгебра)
Решение #1
Решение #2

Рассмотрим вариант решения задания из учебника Алимов, Колягин, Ткачёва 10 класс, Просвещение:
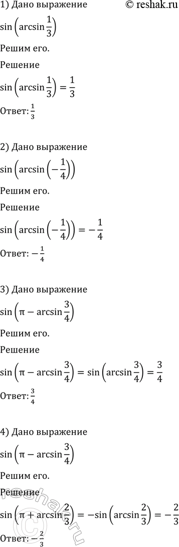
Вычислить (676—677)
676 1) sin(arcsin1/3);
2) sin(arcsin(-1/4);
3) sin(пи-arcsin3/4);
4) sin(пи+arcsin2/3).
Популярные решебники 10 класс Все решебники
*размещая тексты в комментариях ниже, вы автоматически соглашаетесь с пользовательским соглашением