Упр.659 ГДЗ Алимов 10-11 класс (Алгебра)
Решение #1
Решение #2

Рассмотрим вариант решения задания из учебника Алимов, Колягин, Ткачёва 10 класс, Просвещение:
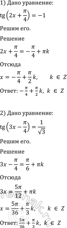
659 1)tg(2x+пи/4)=-1;
2) tg(3x-пи/4)=1/корень 3;
3) корень 3- tg(x-пи/5)=0;
4) 1- tg(x+пи/7)=0.
Популярные решебники 10 класс Все решебники
*К сожалению, временные проблемы с публикацией комментариев с мобильных устройств.